| 品牌丽晶微电子 | 有效期至长期有效 | 最后更新2026-02-03 11:39 |
| 工作电压2.4-5.0V | 型号EC250312-CB42-C02F | 封装SOP-8 |
| 浏览次数207 |
电子切换开关芯片 SOP-8按键换段开关 冷暖色温切换芯片
EC250312-CB42-C02F 按键换段芯片
一、 功能说明
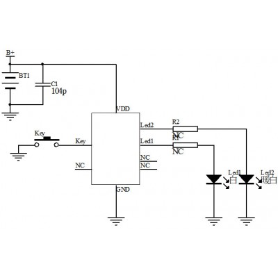
电子切换开关芯片,一路按键输入,两路LED输出;
单个按键Key控制二路Led,上电不工作,短按Key依次为:Led1亮(100%),Led2亮(100%),Led1(50%)Led2(50%)亮,灭,依次循环。
二、 电气参数(VDD=3.0V,GND=0,TA=25℃)
工作电压:2.4V-5V;
工作电流:0.5mA;
静态电流:3uA;
驱动电流:30mA;
工作温度:-10摄氏度-70摄氏度;
储存温度:-20摄氏度-100摄氏度;
三、 参考电路图
四、 封装尺寸图(SOP8)
五、 版本说明
|
版本 |
日期 |
描述 |
|
EC250312-CB42-C02F |
2025/3/15 |
V01初版 |
客服热线:




